Medvedent писал(а):mid_e34 писал(а):У меня есть своя схема системного блока на базе релейной автоматики. Поддерживает автопереключение источника тока по приоритету - 220в-Тягач-АКБ. Собрал его уже на втором прицепе - нареканий нет. Требуется БП 220-12в - рассчитанный по вашей мощности потребителей 12в и ЗУ 220в+инвертор на 200вт для него же. ЗУ выбрано такое, т.к. оно недорогое и позволяет заряжать все батареи. Оно же заряжает и от 220в прямо в караване.
Понятно, что заряд от тягача идет через инвертор. БОльше инвертор ни к чему не подключен.
.... готов выложить в облако и дать ссылку.
Ну вот и заинтересовали. Собираю кастен и ваша схема наверняка пригодится.
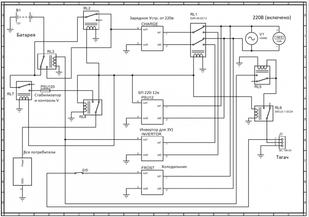
Вот схема, если что непонятно - пишите - отвечу. Я делал несколько схем - с разными вариантами состояния включения.
Данный вариант - при подключенном 220В. Соответственно, некоторые реле под напряжением, полученным от БП 12в. Все реле автомобильные с током до 30А. 1 реле - что стоит на цепь 220в - другое - на дин-рейку с управлением по 12в, контакты - на 220в, 10А. ЗУ - как писал выше - Союз.
Сейчас, когда у меня солнечная станция, я отключил заряд от тягача, оставил только холодильник в дороге.
Логика работы - когда подано 220в (как раз это состояние на схеме), то все потребители питаются от БП12в. У меня он 200ватт, вы же выбирайте по вашим потребителям. При этом батарея отключена от потребителей и заряжается от ЗУ.
Как только отключили внешнее питание, то все переключается на АКБ (кроме холодильника конечно).
Если 220в отключено и подключить питание от тягача, то потребители отключаются, подключается к тагачу холодильник по цепи 12в, зарядный ток от тягача идет на инвертор и от него питается ЗУ - батарея заряжается.

- Схема АвонД2.jpg (133.48 КБ) Просмотров: 2112