Artemka » 15 мар 2020, 21:45
Скажите, у Вас дети есть? Их тоже делали на форумах? Или сами справились?
Сообщение ANRI » Ср мар 22, 2017 10:28
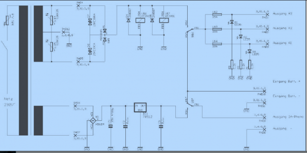
Итак, что мы видим на схеме: трансформатор с двумя обмотками, мостовой двухполупериодный выпрямитель без фильтрации и стабилизации и стабилизированный выпрямитель на 12 вольт 2 ампера на линейном стабилизаторе 7812. Ну ещё реле автоматики, переключающие нагрузку на питание от сети при появлении напряжения этой самой сети 220 вольт.
Подключается так - на вход Netz подаём сеть 220 вольт. На Eing/Ватт подключаем плюс аккумулятора. Eing/Ausg со знаком минус - это общая масса для всего. На выход 12V= 2Amp Stab можно подключать, например, 12 вольтовую автомобильную зарядку или USB - адаптер для прикуривателя и заряжать мобильник или планшет. Выходы A1, A2, A3 подойдут только для подключения 12 вольтовых лампочек освещения, или светодиодных лент,или какой-то нетребовательной нагрузки, поскольку при питании от сети 220 Вольт там напряжение будет нефильтрованное и нестабилизированное. Светодиоды на этих выходах индицируют наличие напряжения, если не горит один из них - то перегорел предохранитель.
Кнопка просто включает 220 вольт на блок питания.
Удачи :dr_ink: .
- Вложения
-

- Снимок экрана 2020-03-15 в 21.43.27.png (184.16 КБ) Просмотров: 1247
Лучший друг самизнаетекого
